算导01

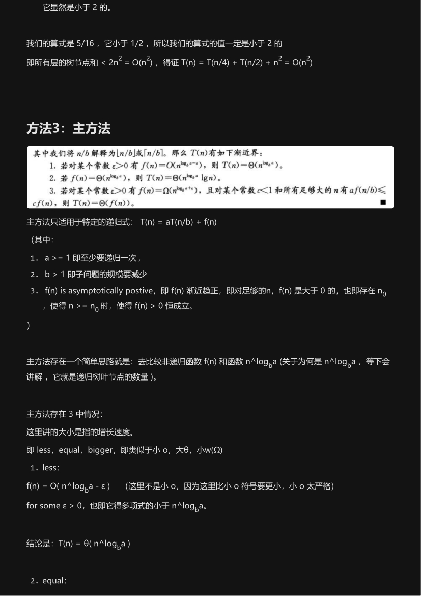
zy1820 / 2023-05-03 / 原文