上下文图:
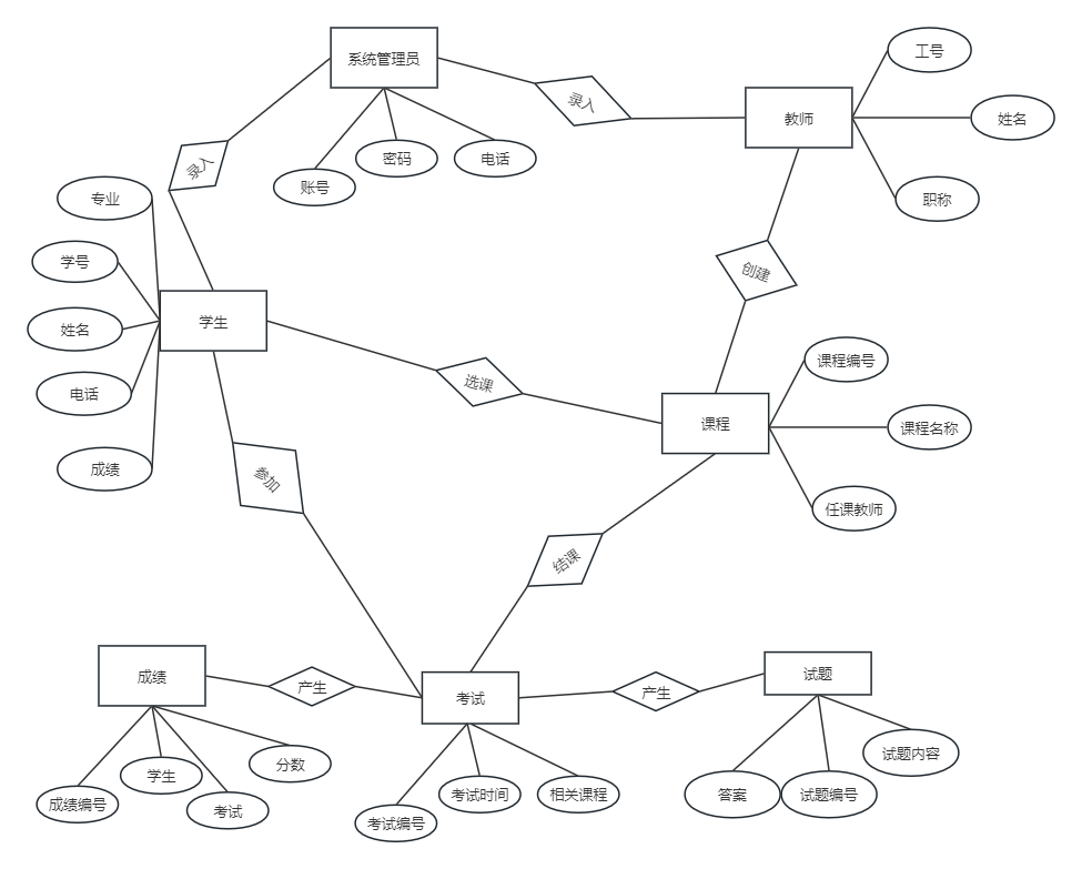
2.ER图
今日报告-66
设置Windows10暂停更新3000天
AQS公平锁的流程
AMD锐龙7 7800X3D网游专项测试:竟比i9-13900KS强了15%
常用总线技术基本参数对比
探索图像数据中的隐藏信息:语义实体识别和关系抽取的奇妙之旅
设置Chrome浏览器自动升级
JavaScript – 小技巧 Tips
Winform无边框窗体实现拖动
STM32基础(一)
技术人的修炼---九五小庞
vue自定义事件用法及$emit
ODOO 科目配置4
sqlite 触发器 c#
postgresql在插入数据后怎么获取自增id
EF Core 的基本使用
error: failed to push some refs to 'https://github.com/*******/********.github.io.git'
欧拉降幂
编程语言能力对比
基于机器视觉的小车轨迹控制软件界面展示
一些学科笑话
NOIP2024模拟赛20 & 11.1 小记
20241101 数据结构与算法期中机试收获
Java,启动!
什么是IT技术
即将到来!
2024/11/1日 日志 关于JavaScript简介&引入方式 以及基础语法的学习
舍得-时间-工作是人的一生最重要的事情-自己要有私房钱-人的一生最重要的事情是书写自己的人生
2.TiUP 部署 DM 集群
原型模式的C++实现
python bytecode解析
09-XSS键盘监听、cookie窃取&文件上传绕过
ubuntu 24.04 部署 mysql 8.4.3 LTS
国标GB28181公网平台LiteGBS国标GB28181视频平台建筑工地无线视频联网监控系统方案
imes完工下线
android 13 更改手机信号调整
BFS(Breath First Search 广度优先搜索)
Visual Studio Code(VSCode)中设置中文界面
影响黄金价格大幅波动的因素主要有哪些?
winform用Dev的TreeList滚动到指定节点的位置
Ethernaut Level 11: Elevator Attack and Blockchain Interaction
快速部署开源spug运维平台的Docker安装指南
驱动调试之printk的原理与使用
计算机思维模型及其应用
华为云发布代码大模型PanGu-Coder2,实现高效代码生成
Linux多硬盘数据存储和分区操作
构建高可用架构: 分层冗余与自动故障转移
LoRA:高效调参的大语言模型适应方法
《分布式系统的基本原理及互联网分层架构的本质》
Hadoop写流程解析
Java架构师的系统架构设计方法论中的规范要点
使用observeDOM解决BetterScroll插件在移动端无法滑动的问题
互联网一致性架构设计实践
高并发系统架构与水平扩展
混合应用的崛起:跨平台开发取代原生应用