迅为电子RK3588S开发板第五章 Debian系统功能测试
迅为电子RK3588S开发板第五章 Debian系统功能测试
迅为iTOP-3588S开发板采用瑞芯微RK3588S处理器,是全新一代AloT高端应用芯片,搭载八核64位CPU,四核Cortex-A76和四核Cortex-A55架构,主频高达2.4GHz,4GB内存,32GB EMMC。
四核心架构GPU
内置GPU可以完全兼容OpenGLES 1.1、2.0和3.2。
内置NPU
RK3588S内置NPU,支持INT4/INT8/INT16/FP16混合运算能力,6TOPs的NPU算力,赋能各类AI场景。
强大的视频编解码
8K编码+8K解码,持 8Kp60 H.264/H.265/VP9 视频解码,支持 8Kp30 H.264/H.265 视频编码,支持Dual pipe ISP(48M-16M), 支持HDR。
核心板
开发板采用核心板+底板结构,拆卸方便,核心板引脚240PIN全部引出,满足用户扩展需求。
接口丰富
千兆以太网、4G模块(选配)、HDMI输出、PCIe2.0、USB3.0、USB2.0、RS485、TypeC、SARADC等接口一应俱全。

【公众号】迅为电子
--------------------------------------------------------------------
第五章 Debian 系统功能测试
烧 写 Debian 系 统 镜 像 , Debian 系 统 镜 像 在 网 盘 资 料 “iTOP-3588S 开 发 板 \01_ 【iTOP-RK3588S 开发板】基础资料\06_iTOP-RK3588S 开发板 Linux 镜像\”目录下,本小节测试 debian 系统。
5.1 系统启动
命令行终端显示如下,进入 root 用户

5.2 系统信息查询
查看内核和 cpu 信息,输入如下命令:
uname -a
查看操作系统信息:
cat /etc/issue
查看环境变量信息:
env

6.3 背光测试
背光的亮度设置范围为(0--255),255 表示亮度最高,0 表示关闭背光亮度。进入系统 后在终端输入 如下命令进行背光测试。
输入以下命令查看当前屏幕背光值
cat /sys/class/backlight/backlight/brightness
输入以下命令设置背光熄灭
echo 0 >/sys/class/backlight/backlight/brightness
输入以下命令设置背光亮起
echo 200 >/sys/class/backlight/backlight/brightness
5.3 按键测试
首先给开发板上电,通过调试串口登录到开发板上,
然后在串口终端输入“cat /proc/bus/input/devices”命令,查看 Linux 系统的输入设备,用户按键的输入设备信息如下图所示:

从上图可以看到用户按键的事件号是 event2,然后在串口终端输入“od -x /dev/input/event2” 命令,接下来按下开发板上的按键(VOL+或者 VOL-或者 HOME 或者 BACK),可以看到获取到的按键上报数据(十六进制方式),
5.4 有线网测试
首先准备一个千兆路由器,一根千兆网线,开发板俩个网口都可以连接外网,将网口通过网线连接到路由器的千兆口。

在串口终端也可以查看 IP 地址,可以根据自己的需求选择连接的网口并使用命令查看网口的 IP,如下图所示:
ifconfig eth0

输入以下命令对网口的连通性测试。
ping -I eth0 -c 10 www.baidu.com
5.5 WIFI 测试
方法一:命令行的方式测试 WIFI
输入以下命令查看网络设备,如下图所示 :
nmcli dev
输入以下命令开启 wifi
nmcli r wifi on
输入以下命令扫描 wifi
nmcli dev wifi
输入以下命令连接 wifi
nmcli dev wifi connect "wifi 名" password "密码"
作者连接手机的热点,输入以下命令:
nmcli dev wifi connect "1002" password "topeet2015"
然后使用“ifconfig”命令来查看是 WIFI 设备是否获取到了 IP,
最后使用命令“ping www.baidu.com”来 ping 百度的 ip 地址,如下图所示就成功了。

方法二:图形界面的方式测试 WIFI
Debian 桌面启动后,
然后点击右上角的网络图标,可以看到搜索到的 WIFI 如下图所示:

点击要连接的 wifi 会弹出输入密码的界面,输入密码之后,点击连接。连接成功之后,可以打开网页来进行测试,
5.6 U 盘测试
将 U 盘插入对应的 USB 接口之后,会在桌面出现一个 U 盘对应的文件夹,
可以通过图形化界面进行 U 盘文件的查看和修改,然后通过“df -h”命令可以看到 u 盘挂载到了“/media/topeet/H”目录下。
使用以下命令查看 U 盘内的文件信息,如下图所示:
ls /media/topeet/H

至此 U 盘测试就完成了。
5.7 TF 卡测试
将 TF 卡插到开发板的 TF 卡插槽,插入之后会在桌面出现 TF 卡的图标,
可以通过图形化界面对进行 TF 卡内容的查看和修改:

然后在命令行输入以下命令查看挂载目录:
df -h
可以看到 TF 卡被挂载到了/media/topeet/disk 目录下
3、 进入到 Tf 卡挂载目录,查看如下图所示:
由于 TF 卡没有任何内容,所以是空的。
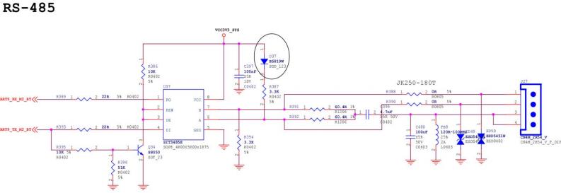
5.8 Linux 485 测试
本章节配套资料在网盘资料“ iTOP-3588S 开发板\02_【iTOP-RK3588S 开发板】开发资料 \06_系统外设功能测试\03_Debian 系统测试配套资料\01_485-串口测试配套资料”目录下。
5.8.1 485 硬件连接
485 电路图如下图所示:

由原理图可知,485 使用的串口 9,可以通过/dev/ttyS9 来控制。接下来使用 USB 转 RS485
模块进行测试(需要自行准备)。USB 转 RS485 模块如下图所示:

由原理图可知,开发板底板上 1 号引脚是 B,2 号引脚是 A ,4 号引脚连接地,然后将 1 2
引脚连接到 USB 转 RS485 模块上,A 接 A,B 接 B,如下图所示:

USB 转 RS485 模块的 usb 端口连接到电脑上。
5.8.2 测试 485
开发板发送数据测试:
注意,默认波特率为 115200!
首先进入到开发板的/topeet_test/01_485_test 目录下,在该目录存放了 485 测试程序 uarttest,然后在电脑上打开串口助手,选择对应的串口号和波特率,注意:默认波特率为 115200!
打开串口,输入以下命令运行测试程序发送数据,发送的数据为 123456789,数据信息可以自定义
./uarttest /dev/ttyS9 send 123456789
输入以下命令开发板接收数据,
./uarttest /dev/ttyS9 recv
开发板收到数据,

485 测试完毕。
5.9 4G 模块测试
配套资料在网盘资料“iTOP-3588S 开发板\02_【iTOP-RK3588S 开发板】开发资料\06_系统外设功能测试\03_Debian 系统测试配套资料\04_4G 模块测试配套资料”目录下。
iTOP-3588S 开发板上预留了一个 4G /5G 接口,可以连接迅为提供的 EM05-CE 模块(全 网通 4G 模块)。

首先准备一个 EM05-CE 模块连接到 iTOP-3568 开发板的 PCIE 接口上,然后准备一个4G 天线,接到 EM05-CE 模块的天线座上面,然后插入一张能联网的 SIM 卡,

拷贝网盘资料“iTOP-3588S 开发板\02_【iTOP-RK3588S 开发板】开发资料\06_系统外设功能测试\03_Debian 系统测试配套资料\04_4G 模块测试配套资料”目录下的 quectel-CM 脚本到开发板上,然后执行以下命令运行连接脚本,
./quectel-CM &
输入命令“ifconfig”会有 wwan0 出现,
然后输入以下命令,ping 一下百度的 ip,可以看到已经能上网了,如下图所示:
ping www.baidu.com -I wwan0
5.12 UVC 摄像头测试
iTOP-rk3588s支持 MIPI 摄像头,同时也支持 UVC 摄像头。首先来测试一下 UVC 摄像头,将 USB 摄像头插入开发板,将自动安装 uvc 驱动。
摄像头识别检测
v4l2-ctl --list-devices

由上图可知,查看设备结点,可见/dev/video21 和 22 为 USB 摄像头结点
查看摄像头支持的格式
v4l2-ctl --list-formats-ext -d /dev/video21
摄像头采集格式查询
v4l2-ctl -V -d /dev/video21
Debian 系统默认已经安装了“cheese”摄像头测试软件。在终端输入“cheese”命令打开该工具,就可以显示摄像头的摄像信息了如下图所示:

5.13 OV5695/OV13850 摄像头测试
开发板默认支持摄像头接口。摄像头接口是一个 20PIN,间距为 2.0mm 的双排插针,底
板提供 4 个摄像头接口,默认可以使用 U19 接口,连接的时候需要摄像头朝向缺口处安装。
迅为提供的 OV5695 摄像头模块如下图所示。

摄像头识别检测
v4l2-ctl --list-devices

由上图可知,/dev/video11 为 USB 摄像头节点
查看摄像头支持的格式
v4l2-ctl --list-formats-ext -d /dev/video11
摄像头采集格式查询
v4l2-ctl -V -d /dev/video11
摄像头图像预览
gst-launch-1.0
v4l2src
device=/dev/video11
!
\video/x-raw,format=NV12,width=800,height=1280,framerate=30/1 ! autovideosink
5.14 EMMC 测试
下面简单测试 eMMC 的读写速度,以读写 ext4 文件系统为例。注意:为确保数据准确,
请重启开发板后测试读取速度。
dd if=/dev/zero of=/test bs=1M count=500 conv=fsync//写入测试
dd if=/test of=/dev/null bs=1000M //读取测试

5.15 NPU 查询
查询 NPU 驱动版本
cat /sys/kernel/debug/rknpu/version
查询 NPU 利用率
cat /sys/kernel/debug/rknpu/load
查询 NPU 电源状态
cat /sys/kernel/debug/rknpu/power
打开/关闭 NPU 电源
echo on > /sys/kernel/debug/rknpu/power
echo off > /sys/kernel/debug/rknpu/power