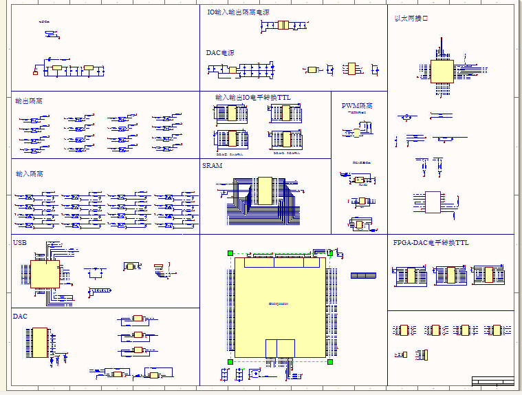
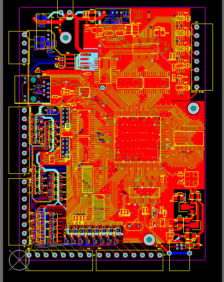
以太网 +usb+FPGA 脱机激光打标卡全套技术以前开发的脱机激光打标卡
以太网 +usb+FPGA 脱机激光打标卡全套技术以前开发的脱机激光打标卡
基于FPGA架构,输出四路模拟量,一路pwm,十六路io输入输出。
全套技术。
全套你是包含驱动,FPGA代码,原理图,PCB。
6803单片机程序。
可以自行修改,用在自已的项目中。
早期的控制模拟振镜,可以自行修改支持光仟激光器。
ID:8330000560836736871




以太网 +usb+FPGA 脱机激光打标卡全套技术以前开发的脱机激光打标卡
基于FPGA架构,输出四路模拟量,一路pwm,十六路io输入输出。
全套技术。
全套你是包含驱动,FPGA代码,原理图,PCB。
6803单片机程序。
可以自行修改,用在自已的项目中。
早期的控制模拟振镜,可以自行修改支持光仟激光器。
ID:8330000560836736871



