RS-485/RS-422收发器电路 DP3085 国产低成本替代MAX3085
DP3085是5V、半双工、±15kV ESD 保护的 RS-485/RS-422 收发器电路,电路内部包含一路驱动器和一路接收器。
DP3085具有增强的摆率限制,助于降低输出 EMI 以及不匹配的终端连接引起的反射,实现 500kbps 的无误码数据传输。
DP3085芯片接收器输入阻抗为 1/8 单位负载,允许多达 256 个收发器挂接在总线上,实现半双工通信。所有驱动器输出提供±15kV 人体模式 ESD 保护,采用 8 脚 SO 封装,工作于-40℃至+125℃温度范围
产品特性
1.5V 电源电压
2.增强摆率限制有助于降低输出EMI 以及不匹配的终端连接引起的反射,实现 500kbps 的无误码数据传输
3.信端口提供±15kV 人体模式ESD 保护
4.Fail-safe 功能
5.具有 1/8 单位负载,多达 256 个收发器可挂接在同一总线上
6.采用 8 脚 SO 封装
典型应用
1.隔离型 RS-485 接口
2.电表
3.工业控制
4.工业电机驱动
5.自动 HVAC 系统
封装
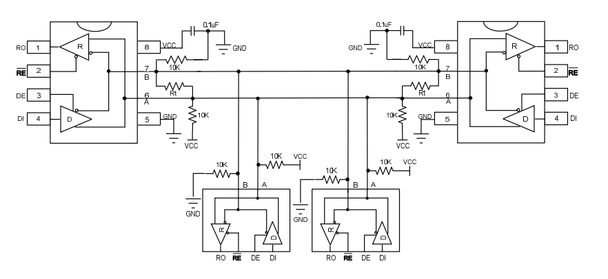
应用电路

功能特点
1.总线负载 256 个收发器
标准 RS-485 接收器的输入阻抗为12KΩ(1 个单位负载),标准驱动器可最多驱动 32 个单位负载。 具有 1/8 单位负载的输入阻抗(96KΩ),允许最多 256 个收发器挂接在同一总线上。这些器件可任意组合,或者与其他 RS485 收发器组合使用,只要总负载不超过 32 个单位负载即可挂接在同一总线。
2.低功耗关断模式
RE 为高电平,DE 为低电平,芯片进入低功耗关断模式。关断电流典型值为 1.8 微安。RE 和 DE 可以同时驱动;如果 RE 为高电平,DE 为低电平保持时间小于 50 纳秒,芯片不会进入关断模式;如果保持时间超过600 纳秒,芯片会确保进入关断模式。
3.降低 EMI 和反射
DP3085的限摆率驱动器可以降低 EMI,并降低由于不恰当的终端匹配电缆所引起的反射,实现最高 500kbps 的无误码数据传输。
4.驱动器输出保护
两种机理实现过大电流和功耗过大保护。一个是过流保护电路,当正常驱动总线时,由于总线异常导致芯片电流过大时,芯片内部的过流保护电路起作用,来保证驱动电流不会超过一定条件下的设定值。另一个是过温保护,当芯片功耗太大,温度上升时,过温保护电路保证芯片不会损坏。如果芯片进入过温保护状态,驱动器输出为高阻态。
DP3085的所有管脚均具有静电泄放保护电路来防止人手触摸或者装配时的 ESD器件对芯片造成损坏。驱动器的输出和接收器的输入管脚采用增强的 ESD 保护电路,这些管脚可以抵抗±15kV 的人体模式 ESD冲击而不会损坏。所有 ESD 保护电路在正常工作时均处于关断状态,并不消耗电流。ESD 事件后, 可以保证正常工作,而不会出现闩锁或损坏情况。