2023.8.25正式操作的第四天
今天依旧是编程作业
1、P33
我的答案
书写此程序时,主要遇到一个问题

解决方案

实际上是n1前少了“,”
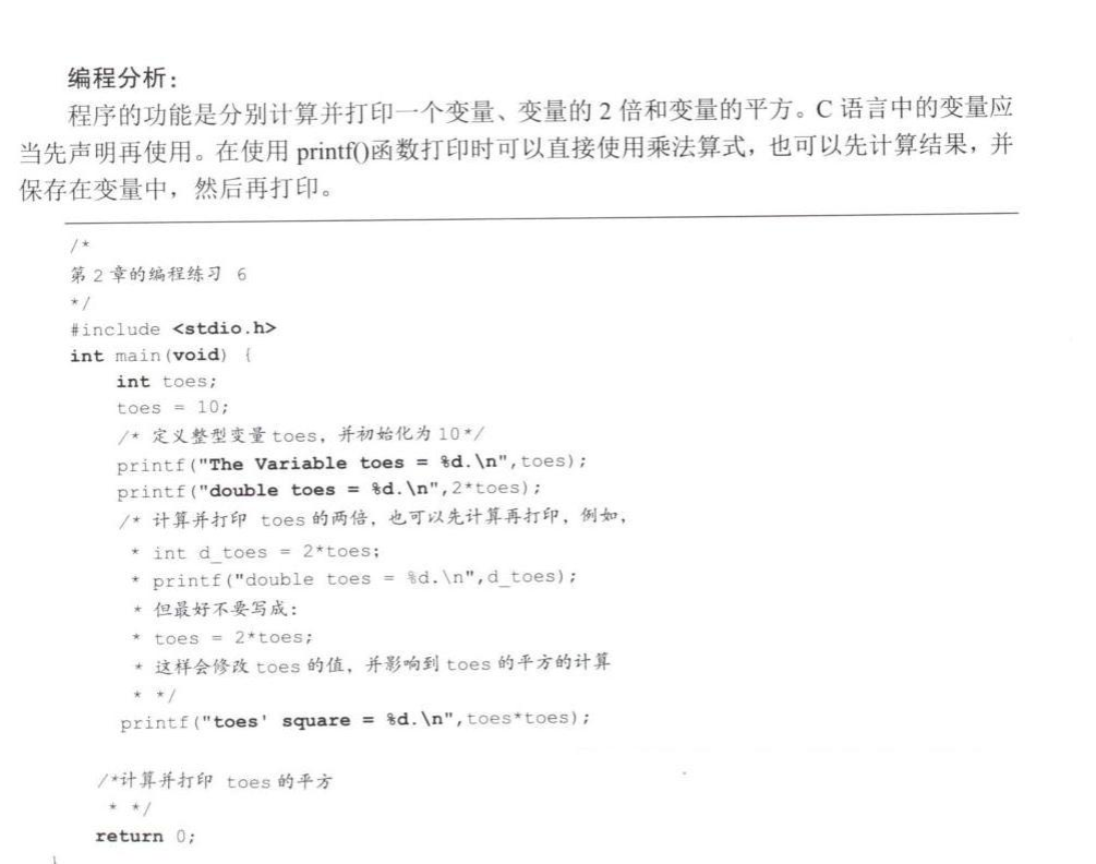
标准答案
程序计算的两种表达方式,可以先计算结果,并保存在变量中,然后再打印
也可以在使用printf函数打印时直接使用乘法算式
2、
我的答案

标准答案
说明设置函数ic还是smile或者其他都可以没有限制
3、

我的答案

标准答案

当内容只包括一种函数时(e.g ic和main也勉强算作一种)只需要一个{},当引入函数多了之后需要多个{}来实现函数套函数,但程序思路清晰
目前此问题未得到解决
