工业级以太网控制器CH390介绍以及应用电路参考设计
1、概述
CH390是一款自带10/100M以太网介质传输层(MAC)和物理层收发器(PHY)的工业级以太网控制器芯片,支持10BASE-T的CAT3、4、5和100BASE-TX的CAT5、6连接,支持HP Auto-MDIX,低功耗设计,符合IEEE 802.3u规范。
CH390内置16K字节SRAM,支持3.3V或2.5V并行接口(CH390L)和SPI串行接口(CH390H),用于兼容各种MCU、MPU、DSP等控制器。
下图为CH390的结构框图:

2、特点
- 内部自带以太网介质传输层(MAC)和物理层(PHY)。
- 每个芯片内置唯一的以太网MAC地址,无需另外购买或分配,无需外部EEPROM。
- CH390L支持8位并行接口和16位并行接口,CH390H支持SPI串行接口。
- CH390H提供SPI从机接口,支持SPI时钟模式0和3,时钟速度高达50MHz。
- 集成基于DSP算法实现的低功耗10/100M收发器Transceiver。
- 支持Auto-MDIX交换TX/RX,自动识别正负信号线。
- 支持10BASE-T和100BASE-TX及自动协商。
- 支持UTP CAT5E、CAT6双绞线,支持120米传输距离。
- 支持用于远程唤醒的唤醒帧、链路状态变化和魔法包事件。
- 支持IEEE 802.3x的流量控制。
- 支持IPv4 TCP/UDP和IPv6 TCP/UDP校验和的生成和检查。
- 内置LDO,支持独立的I/O接口电源以适用不同电压的处理器或MCU。
- 内置50Ω阻抗匹配电阻,内置晶体振荡器所需电容,外围电路精简。
- 支持可选的外部 EEPROM 配置芯片。
- 提供QFN32(CH390H)和LQFP48(CH390L)两种封装。
3、应用电路参考设计
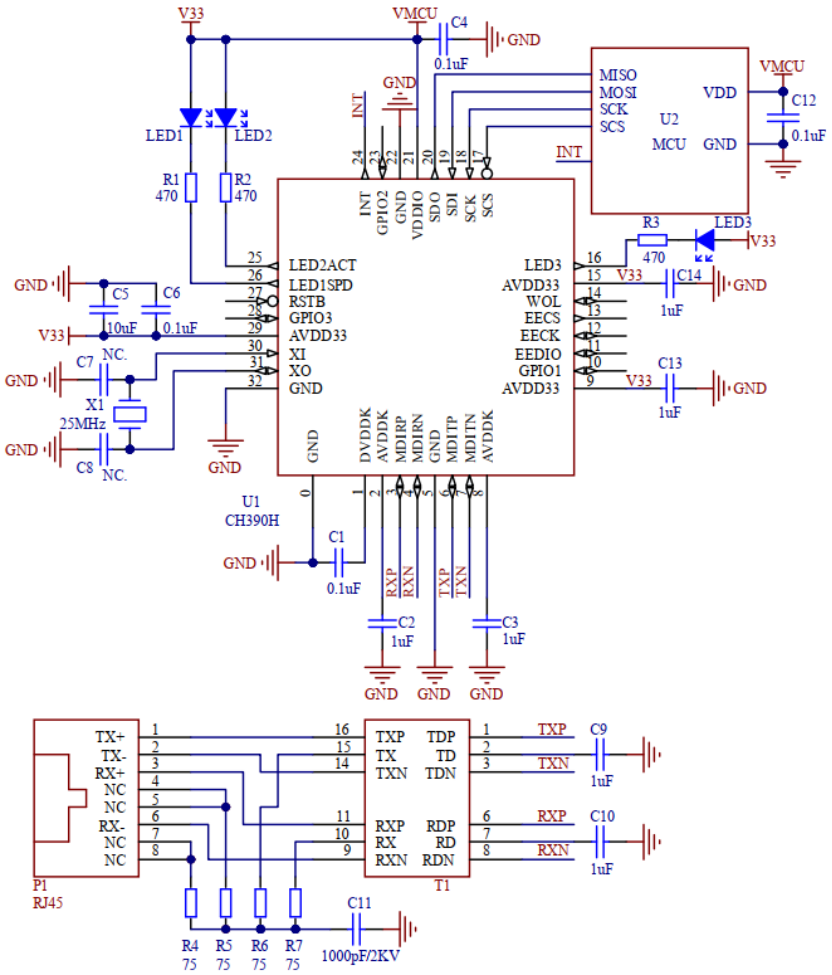
(1)CH390H(SPI接口)应用电路参考设计

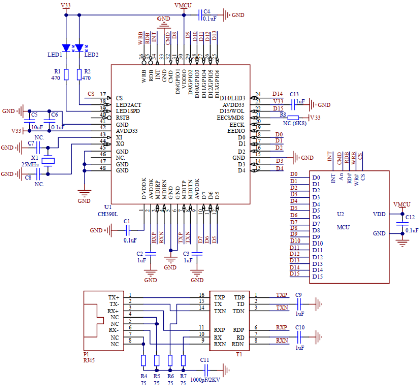
(2)CH390L(并行接口)应用电路参考设计

以上就是CH390在分别使用SPI接口(CH390H)和并行接口(CH390L)时的应用电路设计参考图,在进行电路设计时需要注意:
- CH390H已内置晶体X1的部分振荡电容,C7和C8可以根据晶体参数调节。对于负载电容为12pF的X1,无需C7和C8;对于负载电容为20pF的X1,C7和C8建议各15pF。
- CH390已内置以太网50Ω阻抗匹配电阻,外部不要再接49.9Ω或50Ω电阻,等效于电压驱动。
- CH390H引脚2和引脚8之间可以连接也可以断开。
- CH390L引脚2和引脚9之间可以连接也可以断开,此外对于CH390L 8位并口模式,电阻R8改为6K8或4K7上拉。
- T1是Ethernet网络变压器,其中心抽头分别通过电容C9/C10接地,不要接任何电源。