第五章 Gateway--服务网关
5.1 网关简介
大家都都知道在微服务架构中,一个系统会被拆分为很多个微服务。那么作为客户端要如何去调用这么多的微服务呢?如果没有网关的存在,我们只能在客户端记录每个微服务的地址,然后分别去调用。

这样的架构,会存在着诸多的问题:
客户端多次请求不同的微服务,增加客户端代码或配置编写的复杂性
认证复杂,每个服务都需要独立认证。 存在跨域请求,在一定场景下处理相对复杂。
上面的这些问题可以借助API网关来解决。 所谓的API网关,就是指系统的统一入口,它封装了应用程序的内部结构,为客户端提供统一服
务,一些与业务本身功能无关的公共逻辑可以在这里实现,诸如认证、鉴权、监控、路由转发等等。
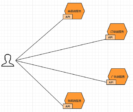
添加上API网关之后,系统的架构图变成了如下所示:

我们也可以观察下,我们现在的整体架构图:

在业界比较流行的网关,有下面这些:
Ngnix+lua
使用nginx的反向代理和负载均衡可实现对api服务器的负载均衡及高可用 lua是一种脚本语言,可以来编写一些简单的逻辑, nginx支持lua脚本
Kong
基于Nginx+Lua开发,性能高,稳定,有多个可用的插件(限流、鉴权等等)可以开箱即用。 问题: 只支持Http协议;二次开发,自由扩展困难;提供管理API,缺乏更易用的管控、配置方式。
Zuul Netflix开源的网关,功能丰富,使用JAVA开发,易于二次开发 问题:缺乏管控,无法动态配
置;依赖组件较多;处理Http请求依赖的是Web容器,性能不如Nginx
Spring Cloud Gateway
Spring公司为了替换Zuul而开发的网关服务,将在下面具体介绍。
注意:SpringCloud alibaba技术栈中并没有提供自己的网关,我们可以采用Spring Cloud Gateway来做网关
5.2 Gateway简介
Spring Cloud Gateway是Spring公司基于Spring 5.0,Spring Boot 2.0 和 Project Reactor 等技术 开发的网关,它旨在为微服务架构提供一种简单有效的统一的 API 路由管理方式。它的目标是替代 Netflix Zuul,其不仅提供统一的路由方式,并且基于 Filter 链的方式提供了网关基本的功能,例如:安 全,监控和限流。
优点:
性能强劲:是第一代网关Zuul的1.6倍
功能强大:内置了很多实用的功能,例如转发、监控、限流等 设计优雅,容易扩展
缺点:
其实现依赖Netty与WebFlux,不是传统的Servlet编程模型,学习成本高
不能将其部署在Tomcat、Jetty等Servlet容器里,只能打成jar包执行 需要Spring Boot 2.0及以上的版本,才支持
5.3 Gateway快速入门
要求: 通过浏览器访问api网关,然后通过网关将请求转发到商品微服务
第1步:创建一个 api-gateway的模块,导入相关依赖
<?xml version="1.0" encoding="UTF-8"?>
<project xmlns="http://maven.apache.org/POM/4.0.0"
xmlns:xsi="http://www.w3.org/2001/XMLSchema-instance"
xsi:schemaLocation="http://maven.apache.org/POM/4.0.0 http://maven.apache.org/xsd/maven-4.0.0.xsd">
<parent>
<artifactId>shop-parent</artifactId>
<groupId>com.shop</groupId>
<version>1.0-SNAPSHOT</version>
</parent>
<modelVersion>4.0.0</modelVersion>
<artifactId>api-gateway</artifactId>
<dependencies>
<dependency>
<groupId>org.springframework.cloud</groupId>
<artifactId>spring-cloud-starter-gateway</artifactId>
</dependency>
</dependencies>
</project>
第2步: 创建主类
package com.shop.api.gateway;
import org.springframework.boot.SpringApplication;
import org.springframework.boot.autoconfigure.SpringBootApplication;
import org.springframework.boot.autoconfigure.jdbc.DataSourceAutoConfiguration;
import org.springframework.cloud.client.discovery.EnableDiscoveryClient;
@SpringBootApplication(exclude= DataSourceAutoConfiguration.class )//排除数据库连接
public class ApiGatewayApplication {
public static void main(String[] args) {
SpringApplication.run(ApiGatewayApplication.class,args);
}
}
第3步: 添加配置文件
server:
port: 7000
spring:
application:
name: api-gateway
cloud:
gateway:
routes: # 路由数组[路由 就是指定当请求满足什么条件的时候转到哪个微服务]
- id: product_route # 当前路由的标识, 要求唯一
uri: http://localhost:8081 # 请求要转发到的地址
order: 1 # 路由的优先级,数字越小级别越高
predicates: # 断言(就是路由转发要满足的条件)
- Path=/product-serv/** # 当请求路径满足Path指定的规则时,才进行路由转发
filters: # 过滤器,请求在传递过程中可以通过过滤器对其进行一定的修改
- StripPrefix=1
第4步: 启动项目, 并通过网关去访问微服务
5.3.2 增强版
现在在配置文件中写死了转发路径的地址, 前面我们已经分析过地址写死带来的问题, 接下来我们从 注册中心获取此地址。
第1步:加入nacos依赖
<!--nacos客户端-->
<dependency>
<groupId>com.alibaba.cloud</groupId>
<artifactId>spring-cloud-starter-alibaba-nacos-discovery</artifactId>
</dependency>
第2步:在主类上添加注解
@SpringBootApplication(exclude= DataSourceAutoConfiguration.class )
@EnableDiscoveryClient
public class ApiGatewayApplication {
public static void main(String[] args) {
SpringApplication.run(ApiGatewayApplication.class,args);
}
}
第3步:修改配置文件
server:
port: 7000
spring:
application:
name: api-gateway
cloud:
nacos:
discovery:
server-addr: localhost:8848
gateway:
discovery:
locator:
enabled: true
routes: # 路由数组[路由 就是指定当请求满足什么条件的时候转到哪个微服务]
- id: product_route # 当前路由的标识, 要求唯一
#uri: http://localhost:8081 # 请求要转发到的地址
uri: lb://service-product # lb指的是从nacos中按照名称获取微服务,并遵循负载均衡策略
order: 1 # 路由的优先级,数字越小级别越高
predicates: # 断言(就是路由转发要满足的条件)
- Path=/product-serv/** # 当请求路径满足Path指定的规则时,才进行路由转发
filters: # 过滤器,请求在传递过程中可以通过过滤器对其进行一定的修改
- StripPrefix=1
第4步:测试

5.3.3 简写版
第1步: 去掉关于路由的配置
server:
port: 7000
spring:
application:
name: api-gateway
cloud:
nacos:
discovery:
server-addr: localhost:8848
gateway:
discovery:
locator:
enabled: true
第2步: 启动项目,并通过网关去访问微服务

这时候,就发现只要按照网关地址/微服务/接口的格式去访问,就可以得到成功响应。
5.4 Gateway核心架构
5.4.1 基本概念
路由(Route) 是 gateway 中最基本的组件之一,表示一个具体的路由信息载体。主要定义了下面的几个 信息:
id,路由标识符,区别于其他 Route。
uri,路由指向的目的地 uri,即客户端请求最终被转发到的微服务。
order,用于多个 Route 之间的排序,数值越小排序越靠前,匹配优先级越高。
predicate,断言的作用是进行条件判断,只有断言都返回真,才会真正的执行路由。
filter,过滤器用于修改请求和响应信息。
5.4.2 执行流程

执行流程大体如下:
1. Gateway Client向Gateway Server发送请求
2. 请求首先会被HttpWebHandlerAdapter进行提取组装成网关上下文
3. 然后网关的上下文会传递到DispatcherHandler,它负责将请求分发给RoutePredicateHandlerMapping
4. RoutePredicateHandlerMapping负责路由查找,并根据路由断言判断路由是否可用
5. 如果过断言成功,由FilteringWebHandler创建过滤器链并调用
6. 请求会一次经过PreFilter--微服务--PostFilter的方法,最终返回响应
5.5 断言
Predicate(断言, 谓词) 用于进行条件判断,只有断言都返回真,才会真正的执行路由。 断言就是说: 在 什么条件下 才能进行路由转发
5.5.1 内置路由断言工厂
SpringCloud Gateway包括许多内置的断言工厂,所有这些断言都与HTTP请求的不同属性匹配。具体 如下:
基于Datetime类型的断言工厂
此类型的断言根据时间做判断,主要有三个:
AfterRoutePredicateFactory: 接收一个日期参数,判断请求日期是否晚于指定日期 BeforeRoutePredicateFactory: 接收一个日期参数,判断请求日期是否早于指定日期 BetweenRoutePredicateFactory: 接收两个日期参数,判断请求日期是否在指定时间段内
-After=2019-12-31T23:59:59.789+08:00[Asia/Shanghai]
基于远程地址的断言工厂 RemoteAddrRoutePredicateFactory:接收一个IP地址段,判断请求主
机地址是否在地址段中
-RemoteAddr=192.168.1.1/24
基于Cookie的断言工厂
CookieRoutePredicateFactory:接收两个参数,cookie 名字和一个正则表达式。 判断请求
cookie是否具有给定名称且值与正则表达式匹配。
-Cookie=chocolate, ch.
基于Header的断言工厂
HeaderRoutePredicateFactory:接收两个参数,标题名称和正则表达式。 判断请求Header是否 具有给定名称且值与正则表达式匹配。
-Header=X-Request-Id, \d+
基于Host的断言工厂
HostRoutePredicateFactory:接收一个参数,主机名模式。判断请求的Host是否满足匹配规则。
-Host=**.testhost.org
基于Method请求方法的断言工厂
MethodRoutePredicateFactory:接收一个参数,判断请求类型是否跟指定的类型匹配。
-Method=GET
基于Path请求路径的断言工厂
PathRoutePredicateFactory:接收一个参数,判断请求的URI部分是否满足路径规则。
-Path=/foo/{segment}
基于Query请求参数的断言工厂
QueryRoutePredicateFactory :接收两个参数,请求param和正则表达式, 判断请求参数是否具 有给定名称且值与正则表达式匹配。
-Query=baz, ba.
基于路由权重的断言工厂
WeightRoutePredicateFactory:接收一个[组名,权重], 然后对于同一个组内的路由按照权重转发
routes:
-id: weight_route1 uri: host1 predicates:
-Path=/product/**
-Weight=group3, 1
-id: weight_route2 uri: host2 predicates:
-Path=/product/**
-Weight= group3, 9
内置路由断言工厂的使用
接下来我们验证几个内置断言的使用:
server:
port: 7000
spring:
application:
name: api-gateway
cloud:
nacos:
discovery:
server-addr: localhost:8848
gateway:
discovery:
locator:
enabled: true
routes: # 路由数组[路由 就是指定当请求满足什么条件的时候转到哪个微服务]
- id: product_route # 当前路由的标识, 要求唯一
#uri: http://localhost:8081 # 请求要转发到的地址
uri: lb://service-product # lb指的是从nacos中按照名称获取微服务,并遵循负载均衡策略
order: 1 # 路由的优先级,数字越小级别越高
predicates: # 断言(就是路由转发要满足的条件)
- Path=/product-serv/** # 当请求路径满足Path指定的规则时,才进行路由转发
- Before=2023-08-14T00:00:00.000+08:00 #限制请求时间在2023-08-14之前
- Method=POST #限制请求方式为POST
filters: # 过滤器,请求在传递过程中可以通过过滤器对其进行一定的修改
- StripPrefix=1