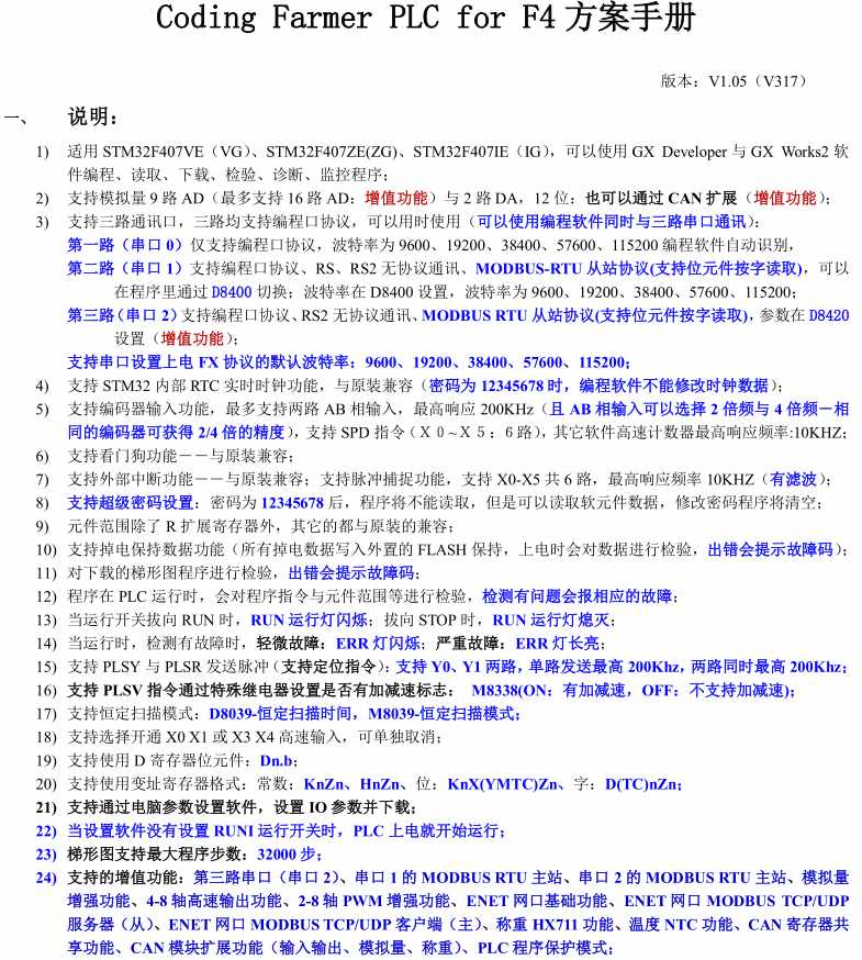
STM32F407 兼容FX3U PLC方案 STM32F407兼容三菱FX3U的
STM32F407 兼容FX3U PLC方案 STM32F407兼容三菱FX3U的方案。
STM32F407是一种微控制器,它可以与三菱FX3U PLC兼容,提供了一种解决方案。
知识点和领域范围:
1. 微控制器:STM32F407是一种32位微控制器,它集成了处理器核心、存储器、外设和接口电路等组件,用于控制和管理各种电子设备。
2. PLC(可编程逻辑控制器):PLC是一种专门用于工业自动化控制的设备,它通过编程来控制和监控机器和过程。
3. 三菱FX3U:三菱FX3U是三菱电机公司推出的一款PLC产品系列,它具有高性能、可靠性和灵活性,广泛应用于工业控制领域。
延申科普:
微控制器是现代电子设备中常见的核心组件之一。它集成了处理器核心、存储器、外设和接口电路等功能,可以用于控制和管理各种电子设备,如家电、汽车、工业设备等。微控制器通常具有低功耗、高性能和丰富的外设接口,可以通过编程来实现各种功能和控制逻辑。
PLC是一种专门用于工业自动化控制的设备,它通过编程来控制和监控机器和过程。PLC具有可编程性、可扩展性和可靠性等特点,可以应用于各种工业场景,如生产线控制、机器人控制、自动化仓储系统等。PLC通常具有多个输入和输出接口,可以连接各种传感器和执行器,通过编程来实现复杂的控制逻辑。
三菱FX3U是三菱电机公司推出的一款PLC产品系列。它采用先进的控制算法和可靠的硬件设计,具有高性能、可靠性和灵活性。FX3U系列PLC可以满足不同规模和复杂度的工业控制需求,支持多种通信接口和扩展模块,可以方便地与其他设备进行集成和扩展。FX3U系列PLC广泛应用于工业控制领域,如机械制造、自动化生产线、能源管理等。
ID:813480589626721470









c# MODBUS协议源码 上/下位机源码烧写Flash工具 资料包含:
FPGA电机控制源码(verilog+nios2架构)FPGA电机控制源码, 方案为单FPGA方案才用底层verilog + 应用层nios2的